qq号免费加妹子,成都ww大圈招聘,全国24小时空降平台网站,约跑同城线下约会
首页
聚焦
学会简介
镜界论道
摄影家
无人机
技术交流
摄影器材
专题
本页位置:
中国新闻摄影网
>
专题
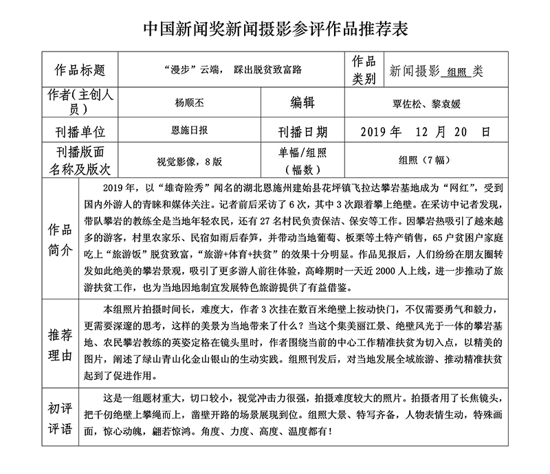
“漫步”云端,踩出脱贫致富路
http://www.v0x4.cn
2020-06-10 09:10:36 来源:
中国新闻摄影学会
0
首页
上一页
1
2
3
4
5
6
7
8
8
8
版权声明
:转载须经版权人书面授权并注明来源
[责任编辑: 孙云清 ] [字体:
大
中
小
] [
打印
] [
关闭
]
关于我们
-
版权声明
-
联系我们
投稿信箱:
cnpressphoto@gmw.cn
京ICP备19055723号
Copyright ©cnpressphoto.com