qq号免费加妹子,成都ww大圈招聘,全国24小时空降平台网站,约跑同城线下约会


“鲸”心动魄 雨夜救援
 http://cnpressphoto.com 2022-07-02 11:33:51 来源:中国新闻摄影学会
0

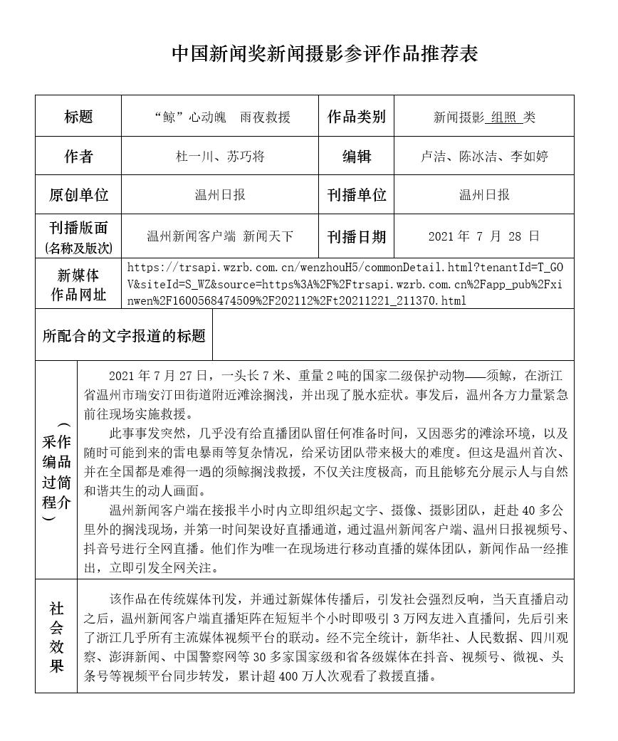
  2021年7月27日上午10时许,一头7米长、2吨重的国家二级保护动物——须鲸,在浙江省温州市瑞安汀田街道附近滩涂搁浅,并出现了脱水症状。接到消息后,当地多个部门立即赶到现场展开施救,计划晚上趁着涨潮的时候,把须鲸放归大海。遗憾的是,须鲸最终未能回归大海。当晚11时,经多方确认,搁浅的须鲸已无生命迹象。中科院专家张培君现场初步鉴定,须鲸身上有十多处牙印,为鲨鱼群攻击。由于长时间缺水、暴晒以及自身重量大、内脏受到挤压等多方面综合原因,导致其重伤死亡。他表示,须鲸搁浅较为少见,下一步,它会被运到厦门的国家海洋局第三海洋研究所用于科研。

“鲸”心动魄 雨夜救援

  雷电频闪夜空,救援人员仍坚守在滩涂地内,静待涨潮时刻到来。

“鲸”心动魄 雨夜救援

  救援人员每隔一小时为须鲸测量体温。

“鲸”心动魄 雨夜救援

  救援人员在水中扶正鲸体,保持鲸的呼吸器官在水面以上,防止水进入鲸的肺部导致感染。

“鲸”心动魄 雨夜救援

  救援队伍摸黑从四面八方赶来。

“鲸”心动魄 雨夜救援

  雨越下越大,给现场救援带来难度。

“鲸”心动魄 雨夜救援

  须鲸时不时出现强烈反抗,救援人员不得不增加入水人数,才勉强稳定住须鲸。

“鲸”心动魄 雨夜救援

  须鲸的头部沉入水中,不再反抗,救援现场陷入沉默。

“鲸”心动魄 雨夜救援

  雨下,救援人员用挖掘机挖来泥土,固定好须鲸,防止被上涨的潮水冲走。

“鲸”心动魄 雨夜救援

“鲸”心动魄 雨夜救援

版权声明:转载须经版权人书面授权并注明来源 [责任编辑: 赵金悦 ] [字体: ] [打印] [关闭]
关于我们 - 版权声明 - 联系我们 投稿信箱:cnpressphoto@gmw.cn
京ICP备19055723号  Copyright ©cnpressphoto.com