qq号免费加妹子,成都ww大圈招聘,全国24小时空降平台网站,约跑同城线下约会

加入收藏设为首页
首页> 中国新闻摄影网> 专题> 第三十四届中国新闻奖 新闻摄影初评报送作品公示 > 正文

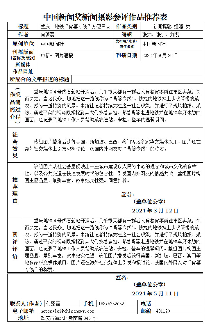
重庆:地铁“背篓专线”方便民众

时间:2024-05-28 10:12来源:中国新闻摄影学会 【字体:

  重庆轨道交通4号线是重庆轨道线网规划中的骨干线路,周边越来越多的村民背着背篓、挑着箩筐,装着各种蔬菜瓜果来到石船站,乘地铁前往市区售卖,当地民众也亲切地把这一段路线称为“背篓专线”。

重庆:地铁“背篓专线”方便民众

9月20日,在重庆轨道交通4号线石船站,菜农背着背篓进站乘车。

重庆:地铁“背篓专线”方便民众

9月20日,在重庆轨道交通4号线石船站,菜农背着背篓进站乘车。

重庆:地铁“背篓专线”方便民众

9月20日,在重庆轨道交通4号线石船站,菜农背着背篓进站乘车。

重庆:地铁“背篓专线”方便民众

9月20日,在重庆轨道交通4号线石船站,工作人员帮助菜农通过闸机。

重庆:地铁“背篓专线”方便民众

9月20日,在重庆轨道交通4号线石船站,菜农在站台候车。

重庆:地铁“背篓专线”方便民众

9月20日,在重庆轨道交通4号线石船站,菜农挑着箩筐上车。

重庆:地铁“背篓专线”方便民众

9月20日,菜农们在重庆轨道交通4号线列车上休息。

重庆:地铁“背篓专线”方便民众

9月20日,菜农们乘坐重庆轨道交通4号线前往市区卖菜。

重庆:地铁“背篓专线”方便民众

阅读剩余全文(

关于我们 - 版权声明 - 联系我们 投稿信箱:cnpressphoto@gmw.cn

京ICP备19055723号 Copyright ?cnpressphoto.com